睡眠是一种高度保守的本能行为,对健康和生存至关重要。睡眠对多种认知与生理过程都很重要,比如记忆巩固、情绪处理、废物清除和新陈代谢调节等。睡眠与免疫系统双向互作。睡眠缺失会导致免疫系统失调并最终引发死亡。反之,当生物体遭遇免疫挑战时,其睡眠时间会显著增加。这种睡眠增加能促进疾病或损伤期间的功能恢复与生存。然而,免疫系统调控睡眠的具体机制尚未明确。
北京时间2025年12月11日,深圳医学科学院神经调控与认知研究所(Institute of Neuromodulation and Cognition, INC)丹扬资深研究员、姚园园特聘研究员作为共通讯作者在Science Advances杂志上发表了题为“Brainstem circuit for sickness-induced sleep”的文章。

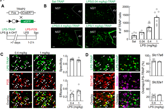
该研究解析了外周免疫激活促进睡眠的孤束核-臂旁核-蓝斑(NST-PB-LC)神经通路。首先,通过活动依赖性基因标记和化学遗传学调控,发现脂多糖(Lipopolysaccharides,LPS)激活的孤束核神经元及其投射靶区-臂旁核神经元可以促进非快速眼动睡眠。利用荧光GRAB探针检测多种促觉醒神经调节物质,发现LPS或直接激活孤束核/臂旁核LPS激活神经元会显著抑制蓝斑核诱发的去甲肾上腺素释放。这些结果揭示了疾病促进非快速眼动睡眠的神经环路机制:外周免疫激活孤束核-臂旁核神经通路,进一步通过调控蓝斑去甲肾上腺素释放促进睡眠。

图1. LPS诱发的外周免疫激活孤束核神经元


图2. LPS激活的孤束核神经元及其投射靶区-臂旁核神经元可以促进非快速眼动睡眠


图3. LPS及激活NST疾病相关神经元降低蓝斑去甲肾上腺素释放